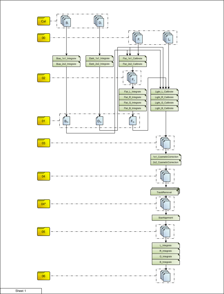
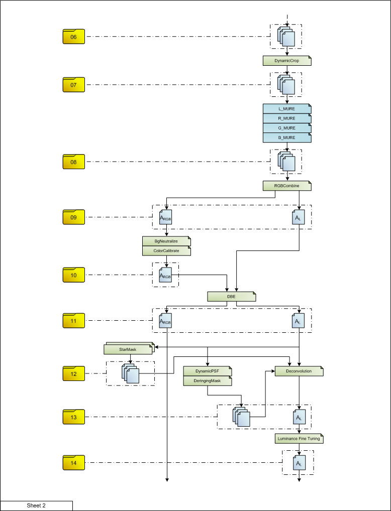
Last week at Oregon Star Party I presented some more details of my image processing workflow using PixInsight, particularly covering pre-processing and calibration.
Here is a pdf version of my slides, and more importantly, a copy of the workflow document that I was discussing. As I mentioned during my presentation, I recommend writing your own workflow document, but feel free to copy liberally from my own workflow if you find it useful. I also have a three-page diagram showing the overall workflow.


